Tsunami Vulnerability Assessment of Grand Bay, Mauritius, Using Remote Sensing and Geographical Information System (GIS)

Mudhawo,A. I.,1* Hajee Sheriff, Y.,2 Cunden, T. M.3 and Suresh, E. S. M.4

1Civil and Environmental Engineering Department, Université Des Mascareignes, Rose Hill, Mauritius

E-mail: amudhawo@udm.ac.mu*

2Civil and Environmental Engineering Department, Université Des Mascareignes, Rose Hill, Mauritius

E-mail:ysheriff.asg@gmail.com

3Faculty of Sustainable Development & Engineering Université Des Mascareignes, Rose Hill, Mauritius

E-mail: tcunden@udm.ac.mu

4Head Civil Engineering Department, NITTTR, Chennai, India

E-mail: esmsuresh@gmail.com

*Corresponding Author

DOI: https://doi.org/10.52939/ijg.v19i8.2775

Abstract

Small island countries located in the Indian ocean are mostly vulnerable to tsunamis generated from the Makran and Sumatra earthquake sources. A minor inundation was experienced from the 26 th December 2004 tsunami caused by the Sumatra Andaman earthquake while the close island of Rodrigues recorded relatively high surges within its coasts. As a tourist destination for its sandy beaches and blue lagoons, most hotels and foreign invested real estates are located mostly within the coastal region, making the Mauritian economic mainstay vulnerable to the slightest tsunami threat. This research study therefore aims at assessing the vulnerability of the northern region of Mauritius namely Grand Bay, under a possible tsunami threat. Assessment has been categorised in three main vulnerability areas namely the building and infrastructure vulnerability, the human life vulnerability and the environmental vulnerability. The methodology set up includes digitalisation of the Grand Bay region using the QGIS software from satellite raster images, showing the demarked area with geospatial and attributes data. These were analysed using the area intersection in the QGIS Software. Vulnerability indexing was calculated using a risk matrix analysis which was in turn mapped in QGIS, showing highly exposed buildings, an account for human lives under major threat and areas that can suffer saline water infiltration as part of the negative environmental impact.

Keywords: QGIS, Remote Sensing, Risks Analysis Matrix, Tsunami, Vulnerability

1. Introduction

1.1 Grand Bay, Mauritius

Mauritius is located about 800km east of Madagascar island with latitude 20.35 South and longitude 57.55 East. Its outlying territories located in the Exclusive Economic Zone are Rodrigues Island, situated about 550 km eastward, Agalega Islands, 930 km northward, St Brandon (Also known as the Cardagos Carajos Shoals), 400 km north-eastward from the main island and two other disputed island territories. Mauritius is of volcanic origin and is almost entirely surrounded by coral reefs. The northern part is a plain land varying from 0 to 15 metres above sea level. The island has a population of 1,273,658 people broadly dispersed within an area of 2,040 km2. Grand Bay is a coastal village of the northern region located partly in the Rivière du Rempart district and the Pamplemousses district. A population census [1] conducted in year 2011 resulted in the population of Grand Bay to be around 13,400. However, recent satellite images have illustrated major housing and infrastructural development within the area composing of hotels and bungalows for tourists’ accommodation. Locals of the village have dwellings in reinforced concrete located all along the B13 road of 5.7 km stretching in length. The buildings are located within a range of 10m to 1150m from the shoreline making the inhabitants vulnerable to any types of sea surge.

Figure 1: Tectonic plates showing Makran and Sumatra subduction zones and year of major seismic activity [2]

1.2 Tsunami Generation

A tsunami is a series of waves caused by earthquakes generated in a subduction zone also known as convergent plate boundaries (Figure 1). Generally, low amplitude waves occur at diverging plate boundaries relative to the magnitude of the earthquake. While in the subduction zone [3], the overriding plate during collision gives an enormous shove [4] to the overlying sea water, thus causing a tsunami. The waves travel at a speed of more than 800 km/hr [5] where they go unnoticed because of their small amplitude and very long wavelength. As the water depth decreases, the tsunami slows with a consequent increase in height of waves which is also known as shoaling. This abrupt grow to several metres in height is devastating to the coastal region, particularly the low-lying regions. As a result, there can be mass devastation in lives, property and environment followed by economical, health and other related complications.

Though Mauritius is located thousands of kilometres from the subduction zones, waves of low amplitudes reached the Mauritian coast from the Tsunami of December 26, 2004 (Sumatra) without any major damage. Rodrigues Island (550km eastward of Mauritius) was more affected with unexpected waves penetrating beyond the usual tides, showing that the risk though, of low probability can be of high magnitude. The degree of risk closely related to the time factor has been taken into consideration by the Tsunami Warning System managed by the Mauritius Meteorological Services (MMS). As per their geographical location, Mauritius and Rodrigues have a lead time of 5 to 7 hours [6] before tsunami waves are likely to reach their coasts from either the Makran [7] or the Sumatra source. However, in the event of the epicentre of the seism being closer to Mauritius, within the divergent tectonic plates, a tsunami strike will be relatively less than 3 hours.

2. Research Interest

Mauritius, being a small island, must be well prepared to mitigate the impact of a possible Tsunami. Following the December 2004 tsunami, much emphasis has been made in the awareness program by the United Nations Office for Disaster Risk Reduction (UNDRR) in the Asian countries. The Mauritian population must be made aware of the impact of a possible tsunami in the future. In certain coastal regions of Mauritius, several geotechnical investigations using core drillings have shown presence of coral sands and shells at a distance greater than 500 m from the shoreline. This illustrates extreme surge activities of unknown frequencies that occurred hundreds of years ago with no recorded data. It is imperative to assess the vulnerability of the coastal region under the threat of an occasional tsunami. Among the recent research studies have been done regarding the impact of tsunami waves within coastal region, Mudhawo et al., [8] used ArcGIS to study the village of Grand Sable and the relative financial impact of tsunami scenarios while H. Ismael et al., [9] concentrated on the vulnerability of the dwellings in a region of Malaysia. The deadly tsunami of December 2004 targeted research on vulnerable areas of the globe as illustrated by Wijesundara et al., [10] who identified with the help of GIS, the tsunami risks maps of Welingama area of Sri Lanka.

Figure 2: Grand Bay village study area delimitation with two possible surges

GIS is currently being exploited for vulnerability mapping as well as planning and management where ESM Suresh et al., [11] [12] and [13] derived GIS based maps for sustainable construction materials and waste management in Chennai, India. A general approach to possible analysis of vulnerability towards high surges is primarily to localize the vulnerable areas, and then to assess its impact. These can then be extended towards other regions using the same methodologies. The coastal village of Grand Bay has been taken as case study as it falls among the vulnerable areas of tsunami threat and is the first area to be reached by the tsunami waves considering both sources. In addition, Grand Bay village (Figure 2) is mostly well known for welcoming the highest rate of tourists in Mauritius. They stay in hotels and bungalows located along and close to the shoreline. The objectives of this research study are therefore defined as follows:

  • to safeguard the lives of people living in the village of Grand Bay.
  • to map inundated zones of the village relative to certain magnitudes of tsunami which can be interpreted for location of safe or evacuation zones.
  • to illustrate quantitative infrastructural, human and environmental vulnerability of the Grand Bay village towards a tsunami impact.
  • to estimate damages and their financial implications to residential, cultural, education/service, commercial buildings & hotels, using approximation rates from Mauritian authorities.
  • 3. Methodology

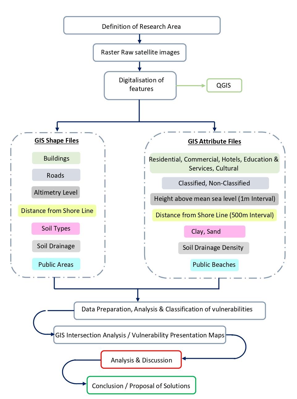
    With a constant transformation within the physical features of the Grand Bay area, it is essential to have an up to date classified data regarding the Grand Bay infrastructure map. Several base maps were identified for raw satellite images including Sentinel Satellite and Bhuvan Geoplatform. Reliable satellite land use images of the Grand Bay region were ultimately obtained from the United States Geological Survey (USGS) web site. The spatial resolution of the images is less than 1m for the research area where building shapes and smaller features can be easily identified. The available images retrieved on January 2022 were also cross checked with actual ongoing major field projects in Grand Bay to confirm the authenticity of the updates. The following network diagram (Figure 3) illustrates the flow process of the methodology adopted for this research study.

    3.1 Digitalisation and Classification of Buildings and Other Features

    Remote sensing was used to retrieve quick and reliable data from the satellite image to digitalized vector QGIS files [14]. The Grand Bay satellite jpg image was set as raster image and geo-referenced [15] in the QGIS software using the WGS 84 coordinate system with several features of known coordinates. Layers have been created (Table 1) to digitalize the buildings according to their type/use. The satellite image with labelled features and google earth updated images were used to classify the building use. Hotels were first identified and digitalised as polygons.

    Figure 3: Research Methodology master flowchart

    The bungalows or smaller hotels rented by the tourists were identified with the blue shape swimming pool annexed to the buildings. Then all commercial buildings were pin pointed from google earth and digitalised in another layer. After identifying the cultural and educational buildings, the remaining were labelled and layered as residential. Roads were digitalised and classified as QGIS line files. Table 2 illustrates the attributes attached to same layers that is necessary for computation of building areas, calculation of population census and other important parameters in vulnerability mapping.

    >

    Table 1: Digitalised vector images in QGIS

    Layers

    Feature

    Description


    Buildings
    :

    - Residential
    - Commercial
    - Hotels
    - Cultural
    - Education & Services


    Polygon
    Polygon
    Polygon
    Polygon
    Polygon


    Residential Use Buildings
    Commercial Use Buildings (Including offices)
    Hotels (Mainly for tourists use)
    Cultural use buildings
    Schools, Fire services, Police stations, etc…

    Roads
    - Main Roads
    - Secondary Roads


    Line


    All Main Roads
    All Secondary Roads


    Altimetry Points

    Contour Lines

    Inundation Zones:

    - Level 4

    - Level 8

    - Level 12

    - Level 16

    Point

    Line

    Polygon

    Polygon

    Polygon

    Polygon

    Altimetry data extracted from Google Earth for contour lines generation

    Contour lines showing different heights above mean sea level

    Area showing inundation with 4m height of tsunami

    Area showing inundation with 8m height of tsunami

    Area showing inundation with 12m height of tsunami

    Area showing inundation with 16m height of tsunami

    Catchment Area

    Polygon

    Area showing different catchment areas

    Distance from Shoreline:

    - 100 m

    - 200 m

    - 300 m

    - 400 m >

    Polygon

    Polygon

    Polygon

    Polygon

    Area showing 100 m distance from the Shoreline

    Area showing 200 m distance from the Shoreline

    Area showing 300 m distance from the Shoreline

    Area showing 400 m distance and Greater from the Shoreline

    Wetlands

    Polygon

    Area showing wetlands

    Type of Soil

    Polygon

    Areas showing the different types of soil

    Public Beaches

    Polygon

    Area showing public beaches

    Table 2: Digitalised areas in QGIS

    Layers

    Attributes

    Buildings (All types)

    Area, Front facing, Age, Number of people

    Roads (All types)

    Area, Length

    Public Beaches

    Area, Number of people

    Catchment Area

    Area, Drainage Density

    Distance from Shoreline

    Area

    Wetlands

    Area

    Inundation Zones

    Area

    Types of Soil

    Area

    (a)

    (b)

    Figure 4: (a) Satellite image, (b) Digitized buildings

    Figure 5: Main and secondary access roads

    The number of occupants per building has been obtained the Building and Land Use Permit Technical Guidelines and census carried out by statisticians from the Ministry of Economic Development, Financial Services and Corporate Affairs. As for the age of the buildings, they were obtained from the historical imagery feature on Google Earth. Images for the year 2003, 2016 and 2021 have been identified. Roads have been categorized into main and secondary access roads, represented in yellow and blue respectively as can be seen in Figure 5.

    3.2 Inundation Zones

    The elevation data were obtained from Google Earth using the terrain view. A series of points were placed on Google Earth at the Grand Bay Village location each containing latitude, longitude and altitude above mean sea level (amsl) information. The series of points were then imported to the QGIS geo-referenced digitalised image [16]. Contour lines were then generated by the QGIS software, delineating the 4 to 16 metres above mean sea level; polygons of 4, 8, 12 and 16 metres are then drawn out (Figure 6), showing areas affected after a 4 m to 16 m height tsunami events respectively.

    4. Data Analysis, Results and Discussion

    In this study, focus is made upon 3 vulnerability categories with respect to tsunami impacts. They are namely the building infrastructure vulnerability, the human life vulnerability and the environmenta vulnerability. A risk analysis matrix was created combining (i) the inundation zones with respect to height above mean sea level and (ii) the distance from shoreline (Table 3). Four aggregates (Low to Very High) are assigned to each of the parameter forming the risk matrix analysis numbered 1 to 13. Figure 7 illustrates the vulnerability chart.

    4.1 Building Infrastructure Vulnerability

    Building infrastructure vulnerability is an expression of the quantitative impacts to buildings or public infrastructure which are caused by a natural hazard. Building vulnerability depends on its location, design of the building and the type of materials used for its construction. The location is quantified as an attribute data to the QGIS software describing as 2 (sea front) and 1 (inland) as described in Table 4, whereas design and types of materials can be related to the age of the buildings. Table 5 illustrates attributes of the age factor of buildings. Both attributes (position and age) are combined arithmetically in QGIS to generate vulnerability maps for the buildings.

    QGIS software analysis resulted in the mapping of vulnerability on a scale of 1 to 13 (Figure 8), 1 being the least vulnerable and 13 being the most vulnerable. Combined with the buildings attributes (Tables 4 and 5), Table 6 illustrates the cumulative area and the percentage of buildings affected with respect to each vulnerability scale.

    Figure 6: Inundation zones above mean sea level

    Table 3: Vulnerability scale from

    Figure 7: Risk Analysis Matrix for combined inundation height and distance from shoreline

    Table 4: Frontal exposure attribute value

    Table 5: Age of building attribute value

    Table 6: Percentage of building types affected with respect to vulnerability scale

    Figure 8: Vulnerability overlay on buildings

    Table 7: Cost of damage to buildings relative to vulnerability index

    Figure 9: Vulnerability overlay on road network

    A high percentage of hotels (17%) lie within the highest vulnerability while 25% of the cultural buildings are also highly vulnerable to a minimum tsunami strike.

    Table 7 illustrates the Buildings Vulnerability table in terms of the Estimated Cost of Damage in MUR (Million). The current rate of construction of a reinforced concrete building is taken as MUR 23,000 per square metre [17] (source: Mauritius Housing Company Ltd – MHC, 2022). The table illustrates that Buildings of the highest vulnerability index (2m surge and 100m from the shoreline) will suffer a damage of MUR 1964 million. Though of very low probability, in the eventual occurrence of a surge of 16 m even the least vulnerable buildings of scale 1 will be wiped off entirely. The vulnerability map was superposed on the roads layers and QGIS generated the length of both types of roads affected with respect to the vulnerability index (Figure 9). Lengths of roads under vulnerability scales from the map have been retrieved from QGIS. Each type of road has a rate for construction. The rate of B type road construction set by the Road Development Authority (RDA) of Mauritius amounts to MUR 151 million per kilometer. The access road normally of half size will amount to a rate of MUR 75.5 million per kilometer. From Table 8, it can be deduced that 1km of the main road lies within a high vulnerability with 1.5 km of secondary road having the same vulnerability. A total damage cost to both at same vulnerabilities amounts to MUR 264.3 million. Further estimation can be made within specific vulnerabilities.

    4.2 Human Life Vulnerability

    Human Life Vulnerability is the potential to suffer physical harm to a person [18]. An assessment of the number of residents at the impact time and magnitude is fundamental to measure the vulnerability. Building occupancy depends on the type and use of the building. Information for the number of occupants per building has already been approximated by the building and land use permit guidelines. According to a census carried out by the Ministry of economic development, financial services and corporate affairs, it is observed that the average household size for four different types of households, namely one person, nuclear, extended and composite household, lies between 4 to 5. For commercial buildings, the building and land use permit (BULP) Mauritius guidelines advises a certain number of parking space per the type of commercial development. For instance, the BLUP technical guidelines advises 1 parking space per 4 m2 of public floor area for cinemas, 1 parking space per 30 m2 gross floor area for shops, 1 parking space per 18 m2 gross floor area for supermarkets and 1 parking space per 8 m2 of dining area for restaurants. Cultural places like mosques, churches and temples have a capacity of approximately 1 person per 2 m2 during their peak hours. Hotels found in the north have in average an occupancy of 3 persons per room. The number of persons occupying the buildings can therefore be approximated in Table 9.

    Table 8: Length of damage to roads and respective cost relative to vulnerability index

    Table 9: Number of occupants for types of buildings

    Types of Building

    Occupancy

    Residential

    5 persons per Residence

    Commercial

    3 persons per 30 m2

    Cultural

    1 person per 3 m2

    Education

    450 students per school

    Services

    3 persons per 30 m2

    Hotels

    3 persons per room

    Public Beaches

    1 person per 30 m2

    Table 10 illustrates the human life vulnerability with respect to the number of people occupying buildings and public beaches during the peak hour relative to the vulnerability Index. There is a computed total of 3572 people within the highest risk in the case of a tsunami surge.

    4.3 Environmental Vulnerability

    Environmental vulnerability has been measured quantitatively regarding the negative impact of the tsunami waves penetrating the land and polluting the soil [19]. For the Grand Bay case study, salt water from tsunamis stagnating on the low level lands, has the potential to infiltrate the soil thus damaging the soil ecosystem and fertility. A 4 m surge can reach as far as 500 m inland (Figure 6) reaching the existing fresh wetlands.

    Saline water infiltration [20] causes impairment of the natural ground water and fresh water bodies used for consumption and irrigation in the northern region of Mauritius. Saline water infiltration is also closely related to the soil characteristics (Table 11) where Regosols represented in yellowish green have a higher permeability and are more prone to allow sea water seepage into the ground water aquifer. Figure 10 illustrates the overlay of vulnerability indices on the soil characteristics map of Grand Bay. This resulted in the computation of the area of lands (detailed in characteristics) and their respective vulnerability as detailed in Table 12. As a result of the study, 0.35 km2 of total area is within the highest vulnerability where the land is mostly composed of Regosols which is a dark brown sandy type characterised as highly permeable.

    Table 10: Number of vulnerable people with respect to Vulnerability Index

    Table 11: Soil characteristics at Grand Bay

    Table 12: Land area intrusion by sea water relative to vulnerability index

    Figure 10: Vulnerability overlay on soil map

    Figure 11: Land elevation heat map with blue as higher grounds and red lower grounds

    Figure 12: Catchment areas with existing rain water drains

    This type of soil will allow much saline water to infiltrate the ground water thus polluting the latter. A heat map derived from the contour lines from Figure 6 was processed from QGIS to illustrate the high level peaks as identified by 6 points in Figure 11. The arrows illustrate the natural water flow with respect to the topography of the terrain. Delimitation of the catchments was therefore carried out in QGIS setting 6 areas with boundaries halfway between the high level peaks (Figure 12). Due to the dense building constructions prevailing in Grand Bay, there is no actual river beds nor streams except the road networks that acts as existing water drains. The drainage density which is the total length of existing streams divided by the catchment area [21],is found to be around 0.8 km/km2 for each catchment. Values of the existing streams length have been taken as the length of the existing man made drains. The drainage density value, hence shows a lack of drainage system to evacuate surface run-off after a possible inundation by an abrupt sea water level rise. The drains are mostly located within the Regosols and the Silty Clay Loam which are of high permeability whereas the other regions are deprived of proper drains. The soil will eventually remain flooded for days without proper drainage inducing sea water intrusion [22] in the water table. A high surge of 4 m (Figure 6) will be sufficient to fill the three wet lands (Figure 12) with saline water causing much damage to the ecosystem that would require several years to be restored.

    5. Conclusions and Recommendations

    From the results obtained in the analysis, a 16m surge can practically wipe out the entire study area, its infrastructures and population causing an economic loss of over 20 billion MUR for a village of approximately 13400 inhabitants killing the backbone of the Mauritian economy and engendering an environmental disaster.

    Although a tsunami cannot be prevented, the effects can be reduced in the study area through tsunami evacuation routes and shelter zones, planning future developments in safe zones and implementing proper drainage systems. Though tsunamis can cause structural damages, drainage of the study area is very important to reduce the damage caused by stagnation of sea water inland after an event. Furthermore, this can minimise the risk of sea water staying for longer periods in agricultural lands and fresh water aquifers not elaborating on the health issues that may entail. The catchment zones already designated in Figure 12 can be used to design appropriate drainage systems in terms of reinforced concrete drains or swales. This study can be useful to local authorities to plan and make provision for precautionary measures. If a proper management practice [23] is involved under the guidance of the GIS maps (Figures 8, 9 and 10), assembly points, evacuation routes and shelter zones can be planned. The GIS vulnerability analysis is also a useful tool for decision making in terms of future infrastructural development.

    Soft and hard measures can be adopted within specific locations according to the research results, to mitigate the impact of even the slightest tsunami wave.

    Since the results obtained from the analysis were processed from satellite images, this project can therefore be fine-tuned with the acquisition of more precise and updated data with floor levels of buildings, detailed building use, quality of building and estimated costs for each building type. This same methodology can be adopted to other places around Mauritius and even to other countries to assess their vulnerabilities against tsunamis.

    References

    [1] Statistics Mauritius, (2020). 2011 housing and Population Census . https://statsmauritius.govmu.org/Documents/Census_and_Surveys/ESI/housing.pdf. [Accessed 15 November 2021].

    [2] Quantectum, (2023). Tectonic Plates and Tectonic Waves Cause Earthquakes. [online] Available at: https://quantectum.com/tectonic-plates-and-tectonic-waves-cause-earthquakes/" [Accessed 12 April 2023].

    [3] Dharr M., (2022). What Is a Subduction Zone. Livescience, [online] Available at: https://www.livescience.com/43220-subduction-zone-definition.html [Accessed 6 November 2021].

    [4] Science Learning Hub, (2023). Tsunami shoaling. [online] Available at: https://www.sciencelearn.org.nz/images/627-tsunami-shoaling [Accessed 10 November 2022].

    [5] NOOA Education, (2021). Tsunamis | National Oceanic and Atmospheric Administration . [online] Available at: https://www.noaa.gov/education/resource-collections/ocean-coasts/tsunamis [Accessed 6 November 2022].

    [6] Mauritius Meteorological Services, (2023). Tsunami warning system . [online] Available at
    http://metservice.intnet.mu/tsunami/tsunami-warning-system.php
    [Accessed 05 Feb 2023].

    [7]Rashidi, A., Dutykh, D., Shomali, Z. H., Keshavarz Farajkhah, N. and Nouri, M., (2020).A Review of Tsunami Hazards in the Makran Subduction Zone. Geosciences, Vol. 10(9).
    https://doi.org/10.3390/geosciences10090372
    .

    [8] Mudhawo A. I. and Suresh, E. S. M., (2019). Tsunami Impact Assessment and Evacuation Strategy for Grand Sable Village, Mauritius, Using Remote Sensing and Geographical Information System. International Journal of Engineering Trends and Technology , Vol. 68(6), 43-49. https://doi.org/10.14445/22315381/IJETT-V68I6P207S.

    [9] Ismail, H., Abd Wahab, A., Mohd Amin, M., Mohd Yunus, M., Jaffar Sidek, F. and Esfandier J. B., (2012). A 3-tier Tsunami Vulnerability Assessment Technique for the North-West Coast of Peninsular Malaysia. Natural Hazards , Vol. 63, 549–573. https://doi.org/10.1007/s11069-012-0166-9.

    [10] Wijesundara, A., and Ranagalage, A., (2014).Identification of Tsunami Risk Area Using GIS and Remote Sensing.Integrated Journal of Engineering Research and Technology. Vol. 1(5), 161-170.

    [11] Suresh, E. S. M. and Usha, N. (2008).GIS Modelling of Land Suitability for Solid Waste Disposal. International Journal of Geoinformatics, Vol. 4(3). http://creativecity.gscc.osaka-cu.ac.jp/IJG/article/view/462.

    [12] Mohan, V. M. and Suresh, E. S. M., (2021). Probabilistic Seismic Hazard Assessment Model for GIS-based Seismic Risk Study of Thiruvananthapuram City. Disaster Resilience and Sustainability, 117-149. https://doi.org/10.1016/B978-0-323-85195-4.00015-9.

    [13] Suresh, E. S. M. and Senthil, M.S., (2020). Sustainable Construction Material Management Using GIS: A Case Study of Partial Replacement of M-Sand with River Sand in Trichirappali District. Journal of Critical Reviews, Vol. 7(4), 1173-1179.

    [14] Ordance Survey, (2022). Geographic Information System. [online] Available at
    https://www.ordnancesurvey.co.uk/business-government/tools-support/gis
    . [Accessed 04 Feb 2022].

    [15] Georeferencing. Teaching with GeoPads. (2017). [online] Available at
    https://serc.carleton.edu/research_education/geopad/georeferencing.html.
    . [Accessed 6 Nov 2021].

    [16] De By, R. A. and Huisman, O., (2009). The International Institute for Geo-Information Science and Earth Observation (ICT), The Netherland. https://webapps.itc.utwente.nl/librarywww/papers_2009/general/principlesgis.pdf.

    [17] Ashesh, R., (2022). How Much Cost is it to Build a House in Mauritius? [online] Available at
    https://asheshr.com/mauritius-practical-info/how-much-build-house-mauritius/
    ". [Accessed 6 Jan 2023].

    [18] Pollock, W. and Wartman, J., (2020). Human Vulnerability. AGU Journals , Vol. 4(10). https://doi.org/10.1029/2020GH000287.

    [19] Camps, M., 2021. The other Face of Tsunamis: Environmental Destruction . All you need is Biology. [online] Available at:
    https://allyouneedisbiology.wordpress.com/2015/10/22/environmental-effects-tsunamis/
    ". [Accessed 6 Nov 2021].

    [20] Hardy, D., Crozier, C., Osmond, D. and Rashash, D., (2021).Effects of Wind-Induced Sodium Salts on Soils in Coastal Agricultural Fields: NC State Extension Publications. [online] Available at
    https://content.ces.ncsu.edu/effects-of-wind-induced-sodium-salts-on-soils-in-coastal-agricultural-field
    . [Accessed 7 Nov 2021].

    [21] Idoko, L., (2020). How to Calculate and Solve for Drainage Density. [online] Available at https://www.nickzom.org/blog/2020/09/29/how-to-calculate-and-solve-for-drainage-density-soil-and-water-conservation/" [Accessed 12 Jan 2023].

    [22] Hassani, A., Azapagic, A. and Shokri, N., (2021). Global Predictions of Primary Soil Salinization Under Changing Climate in the 21st Century. Nature Communications (2021), Vol. 12, https://doi.org/10.1038/s41467-021-26907-3.

    [23] Du, Y., Ding, Y., Li, Z. and Cao, G., (2015). The Role of Hazard Vulnerability Assessments in Disaster Preparedness and Prevention. Military Medical Research, Vol. 2(1).
    https://doi.org/10.1186/s40779-015-0059-9
    .